Задание 578 - ГДЗ Геометрия 7-9 класс. Атанасян. Учебник

Старая и новая редакции

Вернуться к содержанию учебника

575 576 577 578 579 580 581

Вопрос

Выберите год учебника

№578 учебника 2013-2022 (стр. 153):

Используя утверждение 20, в п. 65, докажите теорему Пифагора: в прямоугольном треугольнике АВС с прямым углом С выполняется равенство АС2 + ВС2 = АВ2.


№578 учебника 2023-2024 (стр. 152):

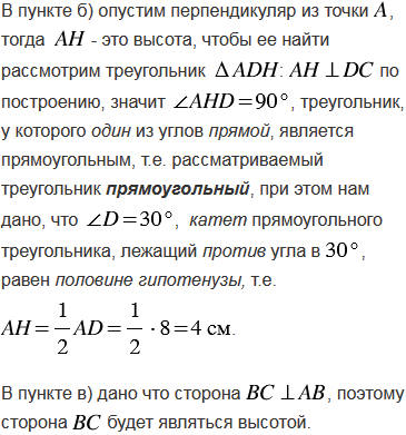
Найдите площадь трапеции ABCD с основаниями AB и СD, если:

а) АВ = 21 см, CD = 17 см, высота ВН равна 7 см;

б) D = 300, АВ = 2 см, CD = 10 см, DA = 8 см;

в) ВС АВ, АВ = 5 см, ВС = 8 см, CD = 13 см.

Подсказка

№578 учебника 2013-2022 (стр. 153):

Вспомните:

  1. Какой треугольник называется прямоугольным.
  2. Что такое высота треугольника.
  3. Теорему Пифагора.
  4. Пропорциональные отрезки в прямоугольном треугольнике.

№578 учебника 2023-2024 (стр. 152):

Вспомните:

  1. Что такое трапеция.
  2. Что такое площадь.
  3. Как найти площадь трапеции.
  4. Какой треугольник называется прямоугольным.
  5. Свойства прямоугольного треугольника.

Ответ

№578 учебника 2013-2022 (стр. 153):

Решение задачи приведено в учебнике на странице 153.


№578 учебника 2023-2024 (стр. 152):


Вернуться к содержанию учебника