Задание 1211 - ГДЗ Геометрия 7-9 класс. Атанасян. Учебник

Старая и новая редакции

Вернуться к содержанию учебника

1208 1209 1210 1211 1212 1213 1214

Вопрос

Выберите год учебника

№1211 учебника 2013-2022 (стр. 318):

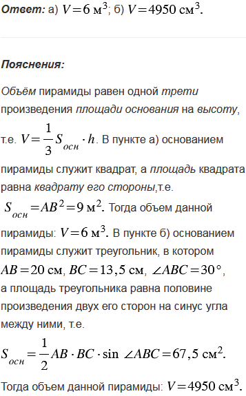
Найдите объём пирамиды с высотой , если: а) = 2 м, а основанием является квадрат со стороной 3 м; б) = 2,2 м, а основанием является треугольник АВС, в котором АВ = 20 см, ВС = 13,5 см, АВС = 300.


№1211 учебника 2023-2024 (стр. 309):

Найдите площадь кольца, ограниченного двумя окружностями с общим центром и радиусами R1 и R2, R1 < R2. Вычислите площадь кольца, если R1 = 1,5 см и R2 = 2,5 см.

Подсказка

№1211 учебника 2013-2022 (стр. 318):

Вспомните:

  1. Что такое треугольник.
  2. Как вычислить площадь треугольника.
  3. Что такое квадрат.
  4. Как вычислить площадь квадрата.
  5. Что такое пирамида.
  6. Что такое объем.
  7. Как вычислить объем пирамиды.

№1211 учебника 2023-2024 (стр. 309):

Вспомните, что такое круг и как вычислить площадь круга.

Ответ

№1211 учебника 2013-2022 (стр. 318):


№1211 учебника 2023-2024 (стр. 309):


Вернуться к содержанию учебника